Augmentation Functions
On this page
- Augmentation Function - Architecture & Components
- Augmentation Function Types
- Augmentation Function Handler
- Registering and Unregistering Augmentation Functions
- Augmentation Function Registration API
- Augmentation Function Context & Context Request
- Augmentation Function Discovery
- Augmentation Function Invocation
- Augmentation Function Results
- Structure
- Fields
- AugmentationFunctionResultType Enum
- AugmentationFunctionResultMetrics
- Constructor
- Result Production in Augmentation Functions
- Processing Results in Digital Twin Model
- Callback Method Signature
- Basic Implementation Example
- Example 1: PROPERTY_RESULT (Predicted Value)
- Example 2: EVENT_RESULT (Anomaly Detection)
- Example 3: RELATIONSHIP_RESULT (New Relationship Type)
- Example 4: RELATIONSHIP_INSTANCE_RESULT (Concrete Connection)
- Example 5: GENERIC_RESULT (Custom Analytics)
- Key Features
- Augmentation Function Error Handling
- Augmentation Function Implementation
- WLDT Event Bus Integration
Augmentation Function
In this page, we provide a comprehensive overview of the Augmentation Function framework in WLDT, covering its architecture, implementation, and operational aspects.
The documentation explores the hierarchical structure of the augmentation system, detailing how the Digital Twin Kernel, Augmentation Manager, Function Handlers, and individual Augmentation Functions interact to extend Digital Twin capabilities beyond basic shadowing functions. We examine the two main categories of Augmentation Functions—Stateless and Stateful—explaining their characteristics, lifecycle management, state handling, and typical use cases.
The invocation mechanisms are covered in detail, including direct execution for stateless functions and continuous operation modes (push and polling) for stateful functions, showing how the Digital Twin Model triggers function execution through the Augmentation Manager. We describe how augmentation results are structured using Augmentation Result and how the Digital Twin Model processes these results.
Practical guidance is provided for implementing custom Augmentation Functions, including the base abstract class structure, context handling, result production, and lifecycle callbacks. Finally, we cover the technical details of implementing Augmentation Function Handlers, which manage execution, lifecycle, and result publication, including handler registration, context provisioning, and coordination with the Augmentation Manager.
The documentation is structured in the following subsections:
- Architecture & Components: Overview of the hierarchical augmentation architecture, including DT Kernel, Augmentation Manager, Function Handlers, and data flow patterns
- Function Types: Detailed comparison of Stateless and Stateful augmentation functions, their characteristics, execution models, and use cases
- Handler & Manager:
AugmentationFunctionHandlerabstract class,DefaultAugmentationFunctionHandler, listener interfaces (AugmentationLifeCycleListener,StatelessAugmentationListener,StatefulAugmentationListener), andAugmentationManager - Lifecycle & Registration Flow: Event-driven registration and unregistration lifecycle, synchronization phases, and DTM discovery callbacks
- Registration API: Programmatic API for obtaining the
AugmentationManager, unregistering functions and handlers, and querying registered components - Context & Context Request: Description of
AugmentationFunctionContext,AugmentationFunctionContextRequest,AugmentationFunctionRequest, andAugmentationFunctionRequestType - Discovery Callbacks: DTM callbacks for tracking function availability (
onAugmentationNewFunctionAvailable,onAugmentationFunctionUnAvailable,onAugmentationFunctionListAvailable) and synchronization-state dependency - Function Invocation: Methods for executing stateless functions and starting/stopping stateful functions from the Digital Twin Model, including all method overloads
- Result Structure: Format and types of augmentation function results, including
AugmentationFunctionResult,AugmentationFunctionResultType, andAugmentationFunctionResultMetrics - Error Handling: How augmentation functions report errors using
AugmentationFunctionErrorandAugmentationFunctionErrorType - Implementation Guide: Base classes (
AugmentationFunction,AugmentationFunctionType), abstract implementations, and practical examples for both stateless and stateful augmentation functions - WLDT Event Bus Integration: Internal event classes used by the framework for communication between the DTM, Augmentation Manager, and Handlers
Augmentation Function - Architecture & Components
The WLDT augmentation architecture is organized in a hierarchical structure that enables scalable and modular management of augmentation functions within the Digital Twin Kernel.

DT Kernel Layer
The DT Kernel contains the core components of the Digital Twin:
- Model: The Digital Twin Model component that implements the shadowing function and manages the DT state
- Augmentation Manager: Central coordinator for all augmentation capabilities
The Model and Augmentation Manager interact bidirectionally:
- Model → Augmentation Manager: Sends queries and uses augmentation functions
- Augmentation Manager → Model: Returns results from augmentation functions
Augmentation Manager
The Augmentation Manager acts as the central orchestrator, providing:
- Function Handler Management: Manages multiple Augmentation Function Handlers (
[1],[...],[n]) - Result Aggregation: Collects results from all handlers and forwards them to the Model
- Lifecycle Control: Coordinates the lifecycle of all registered augmentation functions
Interactions:
- Manages: Controls multiple Augmentation Function Handlers
- Results: Receives results from handlers and publishes them to the Model
Augmentation Function Handler Layer
Multiple Augmentation Function Handlers ([1], [...], [n]) exist,
each responsible for managing one or more augmentation functions.
Each handler:
- Manages: Controls the execution and lifecycle of its assigned functions (both stateless and stateful)
- Handles: Coordinates execution requests and context provisioning
- Results: Collects and forwards results to the Augmentation Manager
Function Layer
The bottom layer contains the actual Augmentation Functions (f1, f2, etc.):
- Function f1: Represents stateless or stateful augmentation functions
- Function f2: Represents stateful augmentation functions with internal loops
- Multiple instances of the same function type can exist across different handlers
Interactions:
- Results: Functions produce results that flow upward through their handler
- Handles: Functions are controlled and invoked by their respective handlers
Data Flow
Downward Flow (Control & Context)
- Model sends queries and invocation requests to Augmentation Manager
- Augmentation Manager delegates to appropriate Function Handlers
- Function Handlers invoke and manage Functions with context provisioning
Upward Flow (Results)
- Functions produce results and send them to their Function Handler
- Function Handlers forward results to the Augmentation Manager
- Augmentation Manager aggregates and delivers results to the Model
Augmentation Function Types
Augmentation Functions in WLDT are distinguished into two main types based on internal state management: Stateless and Stateful. Both types interact with the Augmentation Function Handler (implemented by the Augmentation Manager), which coordinates execution, lifecycle management, and result publication.

Stateless Function
Stateless Functions (e.g., f1) are functions that do not maintain memory between successive executions.
Each invocation is completely independent from previous ones.
Characteristics:
- Execution: Invoked via
executecall from the Digital Twin Model through the Handler - Lifecycle: No
start/stopmanagement required - State: No persistent internal state
- Output: Produce a single list of
resultsper execution - Use Cases: Ideal for instantaneous calculations, validations, threshold checking
Flow:
- The Digital Twin Model sends an execution request for the target Augmentation Function
- The associated Handler receives the request and invokes
executeon the stateless function with the target context - The function computes the result based only on the received context
- The result is immediately returned to the Handler
- The Handler publishes the result (
resultsupward) - The result is received by the Digital Twin Model
Stateful Function
Stateful Functions (e.g., f2) maintain internal state between
successive executions, accumulating a history of results (result 1, result [...], result n).
Characteristics:
- Execution: Managed via
start/stoptriggered from the model and managed by the Handler - Lifecycle: Continuous lifecycle with explicit initialization and termination
- State: Maintain history of results and/or internal state
- Output: Produce results asynchronously and continuously
- Update: Receives automatic updates from the Digital Twin core associated to new State and/or Notification events in order to be used for its internal computation
- Use Cases: Ideal for pattern recognition, trend analysis, adaptive AI models
Flow:
- The Digital Twin Model sends a start request for the target Augmentation Function
- The Handler receives the request and invokes
starton the stateful function - The function initializes its internal state and starts the function loop
- The function will receive:
- New Digital Twin State
- Digital Twin Event Notifications
- The function can also send requests for a context computation update
- Results are produced according to the function logic (
result 1,result [...],result n) - The Handler receives and publishes results as they are generated
- When necessary, the Model through the Handler can invoke
stopto terminate the function
Important Note: Result production is not necessarily synchronized with the reception of new contexts or notifications. The function autonomously decides when and how to generate output based on its internal logic.
Augmentation Function Handler
The Augmentation Function Handler acts as a central coordinator for all augmentation functions, providing:
- Execution Management: Invocation of
executefor stateless, management ofstart/stopfor stateful - Context Provisioning: Construction and provision of
AugmentationContextto functions - Result Management: Collection and publication of results to the Digital Twin Model
- Lifecycle Management: Control of the lifecycle of stateful functions
The Handler abstracts the complexity of managing different function types, offering a uniform interface to the Digital Twin Model.
AugmentationFunctionHandler
AugmentationFunctionHandler is the abstract base class for all augmentation function handlers.
It extends DigitalTwinWorker and implements StatelessAugmentationListener,
StatefulAugmentationListener, WldtEventListener, and AugmentationLifeCycleListener,
providing the common infrastructure for function registration, event subscription, and result publication.
Public Registration Methods
// Register an augmentation function in this handler
public void registerAugmentationFunction(AugmentationFunction augmentationFunction)
throws AugmentationFunctionException
// Unregister a registered function by its id
public void unRegisterAugmentationFunction(String augmentationFunctionId)
throws AugmentationFunctionException
// Retrieve a single registered function by its id
public Optional<AugmentationFunction> getAugmentationFunction(String augmentationFunctionId)
// Retrieve all registered functions
public List<AugmentationFunction> getAllAugmentationFunctions()
Abstract Methods
When creating a custom handler by extending AugmentationFunctionHandler, the following
abstract methods must be implemented:
// Called after a function is added to the handler's internal map
protected abstract void handleAugmentationFunctionRegistration(AugmentationFunction function)
throws AugmentationFunctionException;
// Called after a function is removed from the handler's internal map
protected abstract void handleAugmentationFunctionUnRegistration(String augmentationFunctionId)
throws AugmentationFunctionException;
// Called to start a stateful function — should invoke function.start(request)
protected abstract void handleAugmentationFunctionStart(StatefulAugmentationFunction function,
AugmentationFunctionRequest request)
throws AugmentationFunctionException;
// Called to stop a running stateful function — should invoke function.stop(request)
protected abstract void handleAugmentationFunctionStop(StatefulAugmentationFunction function,
AugmentationFunctionRequest request)
throws AugmentationFunctionException;
// Called to execute a stateless function — should invoke function.run(request) and return results
protected abstract List<AugmentationFunctionResult<?>> handleAugmentationFunctionExecution(
StatelessAugmentationFunction function, AugmentationFunctionRequest request)
throws AugmentationFunctionException;
// Called to deliver a refreshed query result to a running stateful function
protected abstract void handleAugmentationFunctionQueryResultRefresh(
StatefulAugmentationFunction function, QueryRequest queryRequest, QueryResult<?> queryResult)
throws AugmentationFunctionException;
Note: For most use cases,
DefaultAugmentationFunctionHandleris sufficient. ExtendAugmentationFunctionHandleronly when you need custom execution logic, instrumentation, filtering, or specialized lifecycle management.
DefaultAugmentationFunctionHandler
DefaultAugmentationFunctionHandler is the ready-to-use concrete implementation of
AugmentationFunctionHandler. It provides standard handling for all lifecycle operations—registration,
unregistration, stateless execution, and stateful start/stop—and automatically forwards DT state updates
and event notifications to all running stateful functions.
Developers can use it directly without writing any custom handler code:
// Create a handler with a unique ID
DefaultAugmentationFunctionHandler handler = new DefaultAugmentationFunctionHandler("my-handler-id");
// Register one or more augmentation functions
handler.registerAugmentationFunction(new MyStatelessFunction());
handler.registerAugmentationFunction(new MyStatefulFunction());
// Add the handler to the AugmentationManager
augmentationManager.addAugmentationFunctionHandler(handler);
For more advanced scenarios—custom execution logic, filtering, instrumentation, or specialized
lifecycle management—extend AugmentationFunctionHandler directly and override only the abstract
methods needed.
Handler Listener Interfaces
The augmentation framework defines three listener interfaces that decouple augmentation functions from their handlers, enabling a clean publish-subscribe communication pattern.
AugmentationLifeCycleListener
AugmentationLifeCycleListener is a focused subset of the WLDT LifeCycleListener tailored
for augmentation components. AugmentationFunctionHandler implements this interface and receives
relevant DT lifecycle events from the AugmentationManager, without handling the full granularity
of the core DT lifecycle.
public interface AugmentationLifeCycleListener {
void onCreate();
void onStart();
void onDigitalTwinBound();
void onDigitalTwinUnBound();
void onSync(DigitalTwinState digitalTwinState);
void onUnSync(DigitalTwinState digitalTwinState);
void onStop();
void onDestroy();
}
| Callback | When it is invoked |
|---|---|
onCreate() | The Digital Twin instance is created |
onStart() | The Digital Twin starts its lifecycle |
onDigitalTwinBound() | The DT has successfully bound to all Physical Adapters |
onDigitalTwinUnBound() | The DT has unbound from Physical Adapters |
onSync(state) | The DT reaches the Synchronized state (state snapshot provided) |
onUnSync(state) | The DT exits the Synchronized state |
onStop() | The Digital Twin stops |
onDestroy() | The Digital Twin instance is destroyed |
StatelessAugmentationListener
StatelessAugmentationListener is implemented by AugmentationFunctionHandler and is automatically
set on each registered stateless function. It receives error notifications from stateless functions.
public interface StatelessAugmentationListener {
void onStatelessAugmentationFunctionError(String augmentationFunctionId,
AugmentationFunctionError augmentationFunctionError);
}
StatefulAugmentationListener
StatefulAugmentationListener is implemented by AugmentationFunctionHandler and is automatically
set on each registered stateful function. It receives results, errors, and query refresh
requests from stateful functions.
public interface StatefulAugmentationListener {
// Called when the stateful function produces new results
void onStatefulAugmentationFunctionResult(String augmentationFunctionId,
List<AugmentationFunctionResult<?>> resultList);
// Called when the stateful function encounters an error
void onStatefulAugmentationFunctionError(String augmentationFunctionId,
AugmentationFunctionError augmentationFunctionError);
// Called when the stateful function requests a query result refresh from DT storage
void onStatefulAugmentationFunctionQueryResultRefresh(String augmentationFunctionId,
QueryRequest queryRequest);
}
Note: These interfaces are part of the internal communication channel between functions and their handlers. They are implemented by the framework’s
AugmentationFunctionHandlerand set automatically—developers do not typically implement them directly.
AugmentationManager
AugmentationManager is the top-level coordinator for all augmentation capabilities within a
Digital Twin instance. It manages a collection of AugmentationFunctionHandler instances, propagates
DT lifecycle events to each handler, and runs each handler in its own thread via an internal ExecutorService.
The AugmentationManager is created automatically by the WLDT engine for each Digital Twin
and is accessible via DigitalTwin.getAugmentationManager().
Key Methods
// Add a handler (before or after the DT is started)
public void addAugmentationFunctionHandler(AugmentationFunctionHandler handler)
throws AugmentationFunctionException, WldtWorkerException
// Remove a handler by its id
public void removeAugmentationFunctionHandler(String handlerId)
throws AugmentationFunctionException
// Retrieve the map of all registered handlers (id → handler)
public Map<String, AugmentationFunctionHandler> getAugmentationFunctionHandlerMap()
Thread Pool Limit
⚠️ Warning: The
AugmentationManagercaps the number of concurrently registered handlers at 5. Attempting to add more throws anAugmentationFunctionException. Design your handler topology accordingly.
For a complete setup example, see Augmentation Function Registration API.
Registering and Unregistering Augmentation Functions

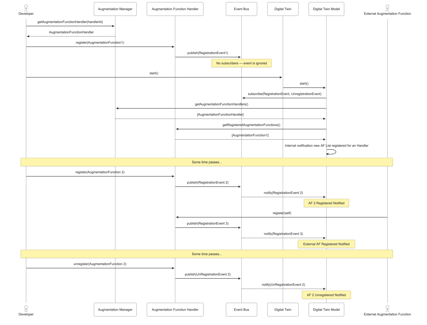
This section describes the interaction procedure between a Digital Twin and its Augmentation Functions, covering registration, lifecycle synchronization, and dynamic updates with augmentation functions registered and unregistered at runtime as illustrated in the following sequence diagram:

The procedure is designed around loose coupling and event-driven reactivity. The Digital Twin Model never polls for changes; instead, it subscribes once to the Event Bus and reacts to events as they occur. The catch-up mechanism at synchronization time guarantees consistency between the DTM state and any registrations that happened before the Digital Twin was active.
The main involved phases are:
Phase 1 — Pre-Start Registration
Before the Digital Twin is started, the Developer retrieves an AugmentationFunctionHandler from the AugmentationManager and
registers the first Augmentation Function. The handler publishes a RegistrationEvent on the Event Bus,
but since no subscribers are active yet, the event is silently ignored.
Phase 2 — Digital Twin Initialization and Synchronization
The Developer starts the Digital Twin, which initializes the Digital Twin Model.
During initialization, the DTM subscribes to RegistrationEvent and UnregistrationEvent
notifications on the Event Bus, making it ready to react to future changes.
The DTM then evolves through its lifecycle until it reaches the Synchronized state. At this point it performs a catch-up procedure: it queries the Augmentation Manager to retrieve all registered handlers, then fetches the list of already-registered Augmentation Functions from each handler, generating an internal notification for each one. This ensures that any functions registered before the Digital Twin started are properly acknowledged.
Phase 3 — Dynamic Registration by the Developer
Once the system is running, the Developer can register additional Augmentation Functions at any time.
When a new function is registered on the handler, a RegistrationEvent is published on the Event Bus and the
DTM receives it immediately, keeping its internal state up to date without requiring a restart.
Phase 4 — Dynamic Unregistration by the Developer
Augmentation Functions can also be removed at runtime. When the Developer unregisters a function,
the handler publishes an UnregistrationEvent on the Event Bus. The DTM receives the notification and
updates its internal state, ensuring it no longer references the removed function.
Augmentation Function Registration API
The registration API allows developers to add, remove, and retrieve augmentation functions and handlers at any point during the Digital Twin lifecycle. For the basic setup pattern (create handler → register functions → add to manager) see DefaultAugmentationFunctionHandler.
Obtaining the AugmentationManager
The AugmentationManager is created automatically by the WLDT engine for each DigitalTwin instance
and is exposed via getAugmentationManager():
DigitalTwin digitalTwin = new DigitalTwin("my-dt-id", new MyDigitalTwinModel());
AugmentationManager augmentationManager = digitalTwin.getAugmentationManager();
Unregistering Functions and Handlers
Individual functions can be removed from a handler at runtime without stopping the handler:
// Remove a specific function from its handler
handler.unRegisterAugmentationFunction(MyStatelessFunction.FUNCTION_ID);
An entire handler can be removed from the manager:
// Remove a handler and all its functions
augmentationManager.removeAugmentationFunctionHandler("sensor-handler");
Querying Registered Handlers and Functions
// Retrieve a specific handler by id
Optional<AugmentationFunctionHandler> h =
augmentationManager.getAugmentationFunctionHandler("sensor-handler");
// Retrieve all registered handlers
List<AugmentationFunctionHandler> allHandlers =
augmentationManager.getAllAugmentationFunctionHandlers();
// Find a function by id across all handlers (returns a map handlerId → function)
Map<String, AugmentationFunction> found =
augmentationManager.getAugmentationFunctionWithId(MyStatelessFunction.FUNCTION_ID);
// Retrieve a function from a specific handler
Optional<AugmentationFunction> fn =
handler.getAugmentationFunction(MyStatelessFunction.FUNCTION_ID);
// Retrieve all functions registered on a handler
List<AugmentationFunction> allFunctions = handler.getAllAugmentationFunctions();
Augmentation Function Context & Context Request
The Augmentation Function framework provides two key classes for managing
the data and configuration that augmentation functions need during execution:
AugmentationFunctionContext and AugmentationFunctionContextRequest.
AugmentationFunctionContext
The AugmentationFunctionContext encapsulates the runtime data
provided to an augmentation function during execution.
It contains the current Digital Twin state and optional query results from the DT storage.
Structure
public class AugmentationFunctionContext {
private DigitalTwinState digitalTwinState;
private QueryResult<?> queryResult;
}
Fields
| Field | Type | Description |
|---|---|---|
digitalTwinState | DigitalTwinState | The current Digital Twin State at the time of execution |
queryResult | QueryResult<?> | Results from storage queries defined in the AugmentationFunctionContextRequest (optional) |
Constructors
// Default constructor
public AugmentationFunctionContext()
// Constructor with state only
public AugmentationFunctionContext(DigitalTwinState digitalTwinState)
// Constructor with state and query results
public AugmentationFunctionContext(DigitalTwinState digitalTwinState, QueryResult<?> queryResult)
Usage in Functions
The context is provided to augmentation functions automatically:
- Stateless Functions: Received as a parameter in the
run()method - Stateful Functions: Received during
start()initialization and can be requested for updates during execution
AugmentationFunctionContextRequest
The AugmentationFunctionContextRequest defines what data and notifications an
augmentation function wants to receive during its lifecycle.
It acts as a configuration that the Augmentation Manager and the associated Handler use
to prepare the appropriate context.
Structure
public class AugmentationFunctionContextRequest {
private boolean observeState;
private boolean observeEventNotifications;
private List<String> propertyNameFilter;
private List<String> eventNameFilter;
private List<String> relationshipNameFilter;
private QueryRequest queryRequest;
}
Fields
| Field | Type | Default | Description |
|---|---|---|---|
observeState | boolean | true | Whether the function wants to observe DT state changes |
observeEventNotifications | boolean | true | Whether the function wants to observe DT event notifications |
propertyNameFilter | List<String> | null | Filter for specific property names (null = observe all) |
eventNameFilter | List<String> | null | Filter for specific event names (null = observe all) |
relationshipNameFilter | List<String> | null | Filter for specific relationship names (null = observe all) |
queryRequest | QueryRequest | null | Query to execute on DT storage for historical data |
⚠️ Warning:
propertyNameFilter,eventNameFilter, andrelationshipNameFilterare declared in the class but are currently not read by the framework — configuring them has no effect. UseobserveState: falseorobserveEventNotifications: falseto suppress the corresponding notifications entirely.
Constructors
// Default constructor: observes state and events, no query
public AugmentationFunctionContextRequest()
// Constructor with query only
public AugmentationFunctionContextRequest(QueryRequest queryRequest)
// Constructor with observation flags and query
public AugmentationFunctionContextRequest(boolean observeState,
boolean observeEventNotifications,
QueryRequest queryRequest)
Usage in Function Constructors
The context request is typically configured once in the function’s constructor and tells the framework what data to provide at runtime.
// Stateless function that needs the last 10 minutes of DT state history
public class HistoryAwareStatelessFunction extends StatelessAugmentationFunction {
public HistoryAwareStatelessFunction() {
// ⚠️ Warning: timestamps are computed once at construction time and stay fixed.
// For a truly sliding "last 10 minutes" window, build the QueryRequest inside run()
// and pass it to refreshQueryResult(QueryRequest) at each invocation instead.
super("history-fn", "History Function", "Uses DT state history", "1.0.0",
new AugmentationFunctionContextRequest(
new QueryRequest()
.setResourceType(QueryResourceType.DIGITAL_TWIN_STATE)
.setRequestType(QueryRequestType.TIME_RANGE)
.setStartTimestampMs(System.currentTimeMillis() - 600_000)
.setEndTimestampMs(System.currentTimeMillis())
));
}
@Override
protected List<AugmentationFunctionResult<?>> run(AugmentationFunctionRequest request)
throws AugmentationFunctionException {
QueryResult<?> history = request.getContext().getQueryResult();
// use history ...
return Collections.emptyList();
}
}
// Stateful function that only observes state changes (no event notifications needed)
public class StateOnlyStatefulFunction extends StatefulAugmentationFunction {
public StateOnlyStatefulFunction() {
super("state-only-fn", "State Only Function", "Observes state only", "1.0.0",
new AugmentationFunctionContextRequest(true, false, null));
}
// ...
}
AugmentationFunctionRequest
AugmentationFunctionRequest is the runtime request object passed to every augmentation function lifecycle method (run(), start(), stop()). It bundles an AugmentationFunctionContext with metadata identifying the specific invocation.
Structure
public class AugmentationFunctionRequest {
private final String requestId;
private final AugmentationFunctionContext context;
private final AugmentationFunctionRequestType type;
private final Long timestamp;
}
Fields
| Field | Type | Description |
|---|---|---|
requestId | String | Auto-generated UUID uniquely identifying this request |
context | AugmentationFunctionContext | Runtime context (current DT state + optional query results) |
type | AugmentationFunctionRequestType | The type of operation requested (EXECUTE, START, or STOP) |
timestamp | Long | Milliseconds since epoch when the request was created |
Constructors
// Full constructor with explicit timestamp
public AugmentationFunctionRequest(String requestId,
AugmentationFunctionContext context,
AugmentationFunctionRequestType requestType,
Long timestamp)
// Constructor with automatic timestamp (timestamp = now)
public AugmentationFunctionRequest(String requestId,
AugmentationFunctionContext context,
AugmentationFunctionRequestType requestType)
Accessing Request Data Inside a Function
@Override
public List<AugmentationFunctionResult<?>> run(AugmentationFunctionRequest request)
throws AugmentationFunctionException {
// Retrieve the request type
AugmentationFunctionRequestType type = request.getType(); // EXECUTE
// Retrieve the context from the request
AugmentationFunctionContext context = request.getContext();
// Access the current DT state
DigitalTwinState state = context.getDigitalTwinState();
// Access optional query results from DT storage
QueryResult<?> queryResult = context.getQueryResult();
// ...
}
AugmentationFunctionRequestType
AugmentationFunctionRequestType is an enum that identifies which operation triggered the invocation of an augmentation function.
public enum AugmentationFunctionRequestType {
EXECUTE, // Stateless function execution request
START, // Stateful function start request
STOP // Stateful function stop request
}
| Value | Triggered by | Target |
|---|---|---|
EXECUTE | executeAugmentationFunction() called from the Digital Twin Model | Stateless functions |
START | startAugmentationFunction() called from the Digital Twin Model | Stateful functions |
STOP | stopAugmentationFunction() called from the Digital Twin Model | Stateful functions |
Context Lifecycle: Stateless vs Stateful
The behavior of context and context request differs significantly between stateless and stateful augmentation functions.
Stateless Functions: Single-Use Context
For stateless functions, the context and context request are used only once per execution:
- Context Request Definition: The function defines its context requirements (typically in the descriptor or during registration)
- Execution Invocation: When
executeAugmentationFunction()is called from the Digital Twin Model - Context Preparation: The Augmentation Manager builds the context based on the request (current state + optional query results)
- Single Execution: The
run()method receives the context, executes, and returns results - Context Disposal: The context is discarded after execution completes
Example:
public class StatelessPredictionFunction extends StatelessAugmentationFunction {
@Override
public List<AugmentationFunctionResult<?>> run(AugmentationFunctionRequest request)
throws AugmentationFunctionException {
// Context used once per execution
DigitalTwinState currentState = request.getContext().getDigitalTwinState();
QueryResult<?> history = request.getContext().getQueryResult();
// Perform prediction using current state and history
// Return results
}
}
Each time the function is executed, a fresh context is prepared with the latest state and query results.
Stateful Functions: Initial Context + Update Requests
For stateful functions, the context lifecycle is more complex:
- Context Request Definition: The function defines its initial context requirements
- Start Invocation: When
startAugmentationFunction()is called - Initial Context: The
start()method receives an initial context built from the context request - Runtime Updates: The function automatically receives
onStateUpdate()andonEventNotificationReceived()callbacks with fresh state/events - Context Update Request: The function can explicitly request context updates when needed
- Stop: The
stop()method may receive a final context
Example: Push Mode (Automatic Updates)
public class StatefulAnomalyDetector extends StatefulAugmentationFunction {
private List<Double> temperatureHistory = new ArrayList<>();
@Override
public void start(AugmentationFunctionRequest request) throws AugmentationFunctionException {
// Receive initial context at startup
DigitalTwinState initialState = request.getContext().getDigitalTwinState();
// Initialize with current temperature
initialState.getProperty("temperature")
.ifPresent(p -> temperatureHistory.add((Double) p.getValue()));
logger.info("Started with initial temperature: {}", temperatureHistory.get(0));
}
@Override
public void onStateUpdate(DigitalTwinState newState) {
// Automatically receive state updates (no explicit context request needed)
newState.getProperty("temperature")
.ifPresent(p -> {
double temp = (Double) p.getValue();
temperatureHistory.add(temp);
// Detect anomaly
if (isAnomaly(temp)) {
notifyResult(createAnomalyResult(temp));
}
});
}
@Override
public void stop(AugmentationFunctionRequest request) throws AugmentationFunctionException {
logger.info("Stopped after processing {} temperature readings",
temperatureHistory.size());
}
}
Example: Polling Mode (Explicit Context Requests)
A stateful function that periodically requests a fresh snapshot of historical data from DT storage
using refreshQueryResult() and receives the result asynchronously via onQueryResultRefresh():
public class StatefulPollingAugmentationFunction extends StatefulAugmentationFunction {
public static final String FUNCTION_ID = "polling-augmentation-function";
private static final long POLLING_INTERVAL_MS = 5000;
private Timer pollingTimer;
public StatefulPollingAugmentationFunction() {
super(FUNCTION_ID,
"Polling Augmentation Function",
"Periodically queries DT storage for the last 60 seconds of state history",
"1.0.0",
// ⚠️ Warning: timestamps below are fixed at construction time.
// This sets the initial query range. To slide the window at each polling cycle,
// call refreshQueryResult(new QueryRequest()...) with fresh timestamps inside the TimerTask.
new AugmentationFunctionContextRequest(
new QueryRequest()
.setResourceType(QueryResourceType.DIGITAL_TWIN_STATE)
.setRequestType(QueryRequestType.TIME_RANGE)
.setStartTimestampMs(System.currentTimeMillis() - 60_000)
.setEndTimestampMs(System.currentTimeMillis())
));
}
@Override
public void start(AugmentationFunctionRequest request) throws AugmentationFunctionException {
logger.info("Starting polling function, interval: {} ms", POLLING_INTERVAL_MS);
pollingTimer = new Timer(true);
pollingTimer.scheduleAtFixedRate(new TimerTask() {
@Override
public void run() {
// Request a fresh query result from DT storage using the context request's QueryRequest
refreshQueryResult();
}
}, 0, POLLING_INTERVAL_MS);
}
@Override
public void onQueryResultRefresh(QueryRequest queryRequest, QueryResult<?> queryResult)
throws AugmentationFunctionException {
if (queryResult == null || queryResult.isEmpty()) {
return;
}
// Process the refreshed historical data
logger.debug("Received query refresh with {} records", queryResult.size());
// Compute result from the historical snapshot
AugmentationFunctionResult<Integer> result = new AugmentationFunctionResult<>(
AugmentationFunctionResultType.GENERIC_RESULT,
"history_record_count",
queryResult.size(),
null,
Map.of("query_timestamp", System.currentTimeMillis())
);
notifyResult(Collections.singletonList(result));
}
@Override
public void stop(AugmentationFunctionRequest request) throws AugmentationFunctionException {
if (pollingTimer != null) {
pollingTimer.cancel();
pollingTimer = null;
}
logger.info("Polling function stopped");
}
@Override
public void onStateUpdate(DigitalTwinState digitalTwinState) {
// Not used in pure polling mode — data is retrieved via scheduled refreshQueryResult()
}
@Override
public void onEventNotificationReceived(DigitalTwinStateEventNotification<?> notification) {
// Not used in pure polling mode
}
}
In polling mode the function drives its own data retrieval rhythm independently of DT state changes.
refreshQueryResult() re-executes the QueryRequest defined in the AugmentationFunctionContextRequest
and delivers the result to onQueryResultRefresh(). A custom QueryRequest can also be passed
directly to refreshQueryResult(QueryRequest) when the query parameters need to change at runtime
(e.g., to slide a time window).
Key Differences: Stateless vs Stateful Context Usage
| Aspect | Stateless Functions | Stateful Functions |
|---|---|---|
| Context Frequency | Once per execute() call | Initial context + runtime updates |
| Context Source | Built fresh each execution | Initial + push notifications or polling requests |
| Context Request | Defines single execution needs | Defines initial setup + observation preferences |
| State Observation | Not applicable (no lifecycle) | Via onStateUpdate() if observeState = true |
| Event Observation | Not applicable (no lifecycle) | Via onEventNotificationReceived() if observeEventNotifications = true |
| Context Updates | Not possible (stateless) | Automatic (push) or explicit (polling) |
| Query Execution | Once per execution | Initial + can be refreshed on request |
Augmentation Function Discovery
The DigitalTwinModel provides callback methods to discover and track
the availability of Augmentation Functions throughout the Digital Twin lifecycle.
These callbacks enable the Model to react to function registration, unregistration, and availability changes.
Discovery Callbacks
onAugmentationNewFunctionAvailable
protected void onAugmentationNewFunctionAvailable(String handlerId,
AugmentationFunction augmentationFunction)
Invoked when a new Augmentation Function has been registered and becomes available for use.
Parameters:
handlerId: The identifier of the Augmentation Function Handler that registered the functionaugmentationFunction: The Augmentation Function that became available
onAugmentationFunctionUnAvailable
protected void onAugmentationFunctionUnAvailable(String handlerId,
AugmentationFunction augmentationFunction)
Invoked when an Augmentation Function has been unregistered and is no longer available.
Parameters:
handlerId: The identifier of the Augmentation Function Handler that unregistered the functionaugmentationFunction: The Augmentation Function that became unavailable
onAugmentationFunctionListAvailable
protected void onAugmentationFunctionListAvailable(String handlerId,
List<AugmentationFunction> augmentationFunctionList)
Invoked at Digital Twin Model startup to notify all Augmentation Functions already registered and available. This method is called once per Handler with its associated list of registered functions.
Parameters:
handlerId: The identifier of the Augmentation Function HandleraugmentationFunctionList: List of Augmentation Functions registered in the Handler
Synchronization State Dependency
Augmentation Function availability notifications are only possible when the Digital Twin is in the Sync state. If the DT is not synchronized, its state is inconsistent, making augmentation function execution unfeasible.
Behavior:
- Functions registered at DT creation: Notified step-by-step during the first Synchronization phase
- Functions registered after DT creation: Immediately notified if DT is in Sync state, otherwise queued until next Synchronization phase
Duplicate Notifications
The Digital Twin Model should handle potential duplicate callbacks for the same Augmentation Function. Since the DT lifecycle evolution is unpredictable, a function may be notified as available multiple times.
Example scenario:
- Augmentation Function registered while DT is in Sync → notified as available
- DT goes out of sync, then returns to sync → function notified again as available
This ensures the Model is always aware of available functions and can handle them accordingly.
Override Augmentation Function Discovery Methods
All discovery callbacks provide default implementations that log the event but perform no action. These methods are not abstract, allowing Digital Twin Models to optionally override them based on specific requirements.
Example override:
@Override
protected void onAugmentationNewFunctionAvailable(String handlerId,
AugmentationFunction augmentationFunction) {
logger.info("New augmentation function available: {} from handler: {}",
augmentationFunction.getId(),
handlerId);
// Custom logic: auto-start stateful functions
if (augmentationFunction.getType() == AugmentationFunctionType.STATEFUL) {
try {
this.startAugmentationFunction(augmentationFunction.getId());
} catch (Exception e) {
logger.error("Failed to start stateful function", e);
}
}
}
Augmentation Function Invocation
The DigitalTwinModel class provides several methods to interact with
both Stateless and Stateful augmentation functions during runtime.
Execute Augmentation Function (Stateless)
// Search across all handlers for the function with the given id
protected void executeAugmentationFunction(String augmentationFunctionId)
throws EventBusException, AugmentationFunctionException
// Same, but with a custom request id for traceability
protected void executeAugmentationFunction(String augmentationFunctionId,
String augmentationFunctionRequestId)
throws EventBusException, AugmentationFunctionException
// Target a specific handler explicitly
protected void executeAugmentationFunction(String augmentationFunctionHandlerId,
String augmentationFunctionId,
String augmentationFunctionRequestId)
throws EventBusException, AugmentationFunctionException
Triggers the execution of a stateless augmentation function. The framework searches all registered
handlers for the function unless a specific augmentationFunctionHandlerId is provided.
Start Augmentation Function (Stateful)
// Search across all handlers
protected void startAugmentationFunction(String augmentationFunctionId)
throws EventBusException, AugmentationFunctionException
// Same, but with a custom request id
protected void startAugmentationFunction(String augmentationFunctionId,
String augmentationFunctionRequestId)
throws EventBusException, AugmentationFunctionException
// Target a specific handler explicitly
protected void startAugmentationFunction(String augmentationFunctionHandlerId,
String augmentationFunctionId,
String augmentationFunctionRequestId)
throws EventBusException, AugmentationFunctionException
Initiates a stateful augmentation function, starting its internal loop and enabling continuous operation. The function begins processing and producing results asynchronously.
Stop Augmentation Function (Stateful)
// Search across all handlers
protected void stopAugmentationFunction(String augmentationFunctionId)
throws EventBusException, AugmentationFunctionException
// Same, but with a custom request id
protected void stopAugmentationFunction(String augmentationFunctionId,
String augmentationFunctionRequestId)
throws EventBusException, AugmentationFunctionException
// Target a specific handler explicitly
protected void stopAugmentationFunction(String augmentationFunctionHandlerId,
String augmentationFunctionId,
String augmentationFunctionRequestId)
throws EventBusException, AugmentationFunctionException
Terminates a running stateful augmentation function, stopping its internal loop and cleaning up resources.
Example 1: Executing Stateless Function on Physical Property Changes
Execute an augmentation function each time a physical property variation is received:
@Override
protected void onPhysicalAssetPropertyVariation(PhysicalAssetPropertyWldtEvent<?> physicalPropertyEventMessage) {
try {
// Implementation of the management of a new Physical Event in the Digital Twin Model
//[...]
// Execute augmentation function for each received physical event notification
this.executeAugmentationFunction(RandomNumberAugmentationFunction.FUNCTION_ID);
} catch (Exception e) {
e.printStackTrace();
}
}
Example 2: Starting Stateful Function After Digital Twin Binding
Start a stateful augmentation function once the Digital Twin has completed its binding phase:
@Override
protected void onDigitalTwinBound(Map<String, PhysicalAssetDescription> adaptersPhysicalAssetDescriptionMap) {
try {
// Implementation of the binding phase in the Model
//[...]
// Start stateful augmentation function after DT initialization
this.startAugmentationFunction(
StatefulPeriodicRandomNumberAugmentationFunction.FUNCTION_ID
);
} catch (Exception e) {
e.printStackTrace();
}
}
Example 3: Stopping a Stateful Function on Unbind
Stop a running stateful function when the Digital Twin loses its physical asset binding:
@Override
protected void onDigitalTwinUnBound(Map<String, PhysicalAssetDescription> adaptersPhysicalAssetDescriptionMap,
String errorMessage) {
try {
this.stopAugmentationFunction(StatefulPeriodicRandomNumberAugmentationFunction.FUNCTION_ID);
} catch (Exception e) {
e.printStackTrace();
}
}
Augmentation Function Results
Augmentation Functions produce results encapsulated in the AugmentationFunctionResult<T> class,
which provides a flexible and type-safe way to return computed outputs to the Digital Twin Model.
The AugmentationFunctionResult<T> is a generic container that structures the
output of augmentation function executions.
Structure
public class AugmentationFunctionResult<T> {
private AugmentationFunctionResultType type;
private String key;
private T value;
private AugmentationFunctionResultMetrics augmentationFunctionResultMetrics;
private Map<String, Object> metadata;
private AugmentationFunctionRequest request;
private final Long timestamp;
}
Fields
| Field | Type | Description |
|---|---|---|
type | AugmentationFunctionResultType | Categorizes the result type (PROPERTY_RESULT, EVENT_RESULT, RELATIONSHIP_RESULT, RELATIONSHIP_INSTANCE_RESULT, GENERIC_RESULT) |
key | String | Identifier for the result (e.g., property name, event key, relationship name) |
value | T | The actual computed value, generic type allows flexibility |
augmentationFunctionResultMetrics | AugmentationFunctionResultMetrics | Optional execution metrics (timing, records processed/generated, execution ID) |
metadata | Map<String, Object> | Optional metadata providing additional context (e.g., confidence score, timestamp, source) |
request | AugmentationFunctionRequest | The request that triggered this result, set automatically by the handler |
timestamp | Long | Creation timestamp in milliseconds since epoch, set automatically |
AugmentationFunctionResultType Enum
The result type enum defines the categories of outputs that augmentation functions can produce:
public enum AugmentationFunctionResultType {
PROPERTY_RESULT,
EVENT_RESULT,
RELATIONSHIP_RESULT,
RELATIONSHIP_INSTANCE_RESULT,
GENERIC_RESULT
}
Result Type Descriptions
| Type | Description | Digital Twin Component | Example Use Case |
|---|---|---|---|
| PROPERTY_RESULT | Suggests new or updated property values | DT State Properties | Predicted temperature, calculated efficiency, derived metrics |
| EVENT_RESULT | Suggests event notifications or registrations | DT State Events | Anomaly detected, threshold exceeded, pattern recognized |
| RELATIONSHIP_RESULT | Suggests new relationship type declarations | DT State Relationships | New relationship type discovered between DT types |
| RELATIONSHIP_INSTANCE_RESULT | Suggests concrete relationship instances | DT State Relationship Instances | Specific connection discovered to another DT instance |
| GENERIC_RESULT | Unstructured or custom results | Model-defined handling | Analysis data, recommendations, metrics, custom insights |
AugmentationFunctionResultMetrics
AugmentationFunctionResultMetrics is an optional companion class that can be attached to any AugmentationFunctionResult to provide observability and performance data about the execution that produced the result.
Structure
public class AugmentationFunctionResultMetrics {
private Long totalExecutionTimeMs;
private Long startTimestamp;
private Long endTimestamp;
private Integer recordsProcessed;
private Integer recordsGenerated;
private String executionId;
private String nodeId;
}
Fields
| Field | Type | Description |
|---|---|---|
totalExecutionTimeMs | Long | Total execution time in milliseconds |
startTimestamp | Long | Execution start time (milliseconds since epoch) |
endTimestamp | Long | Execution end time (milliseconds since epoch) |
recordsProcessed | Integer | Number of input records/samples consumed during the execution |
recordsGenerated | Integer | Number of output records generated |
executionId | String | Unique identifier for this specific execution run |
nodeId | String | Identifier of the node on which the function was executed (useful in distributed deployments) |
Constructors
// Provide total execution time directly (throws AugmentationFunctionException if null or negative)
public AugmentationFunctionResultMetrics(Long totalExecutionTimeMs)
throws AugmentationFunctionException
// Provide start and end timestamps; total time is auto-calculated
// (throws AugmentationFunctionException if timestamps are null or end < start)
public AugmentationFunctionResultMetrics(Long startTimestamp, Long endTimestamp)
throws AugmentationFunctionException
Usage Example
long start = System.currentTimeMillis();
// ... perform computation ...
long end = System.currentTimeMillis();
AugmentationFunctionResultMetrics metrics = new AugmentationFunctionResultMetrics(start, end);
metrics.setRecordsProcessed(1440);
metrics.setRecordsGenerated(1);
metrics.setExecutionId(UUID.randomUUID().toString());
AugmentationFunctionResult<Double> result = new AugmentationFunctionResult<>(
AugmentationFunctionResultType.PROPERTY_RESULT,
"predicted_value",
85.5,
metrics, // ← attach metrics
null
);
Constructor
public AugmentationFunctionResult(AugmentationFunctionResultType type,
String key,
T value,
AugmentationFunctionResultMetrics augmentationFunctionResultMetrics,
Map<String, Object> metadata)
Creates a new augmentation function result. augmentationFunctionResultMetrics and metadata can be null when not needed.
Result Production in Augmentation Functions
Augmentation functions can produce multiple results in a single execution, returned as a List<AugmentationFunctionResult<?>>. This allows a function to suggest multiple property updates, events, or relationships simultaneously.
Example: Multi-Result
List<AugmentationFunctionResult<?>> results = new ArrayList<>();
// Result 1: Predicted failure probability as property
results.add(new AugmentationFunctionResult<>(
AugmentationFunctionResultType.PROPERTY_RESULT,
"predicted_failure_probability",
0.78,
null,
Map.of("confidence", 0.92, "horizon_hours", 48)
));
// Result 2: Maintenance recommendation as event
results.add(new AugmentationFunctionResult<>(
AugmentationFunctionResultType.EVENT_RESULT,
"maintenance_required",
Map.of("urgency", "HIGH", "estimated_hours", 48),
null,
Map.of("timestamp", System.currentTimeMillis())
));
// Result 3: Generic analytics
results.add(new AugmentationFunctionResult<>(
AugmentationFunctionResultType.GENERIC_RESULT,
"degradation_analysis",
Map.of("trend", "increasing", "rate", 0.05),
null,
Map.of("samples_analyzed", 1000)
));
Processing Results in Digital Twin Model
The Digital Twin Model receives augmentation function
results through the onAugmentationFunctionResultEvent callback method,
which provides a list of results from a single function (both for Stateful and Stateless).
Callback Method Signature
protected void onAugmentationFunctionResultEvent(String augmentationFunctionHandlerId,
String augmentationFunctionId,
List<AugmentationFunctionResult<?>> augmentationFunctionResult)
Parameters:
augmentationFunctionHandlerId: The ID of the handler managing the functionaugmentationFunctionId: The ID of the function that produced the resultsaugmentationFunctionResult: List of results produced by the function execution
Basic Implementation Example
@Override
protected void onAugmentationFunctionResultEvent(String augmentationFunctionHandlerId,
String augmentationFunctionId,
List<AugmentationFunctionResult<?>> augmentationFunctionResult) {
logger.info("Received {} results from function: {} (handler: {})",
augmentationFunctionResult.size(),
augmentationFunctionId,
augmentationFunctionHandlerId);
// Iterate over the augmentation function results
for(AugmentationFunctionResult<?> result : augmentationFunctionResult) {
logger.info("Processing result: {}", result);
// Process based on result type
switch (result.getType()) {
case PROPERTY_RESULT:
handlePropertyResult(result);
break;
case EVENT_RESULT:
handleEventResult(result);
break;
case RELATIONSHIP_RESULT:
handleRelationshipResult(result);
break;
case RELATIONSHIP_INSTANCE_RESULT:
handleRelationshipInstanceResult(result);
break;
case GENERIC_RESULT:
handleGenericResult(result);
break;
}
}
}
Example 1: PROPERTY_RESULT (Predicted Value)
AugmentationFunctionResult<Double> result = new AugmentationFunctionResult<>(
AugmentationFunctionResultType.PROPERTY_RESULT,
"predicted_temperature",
85.5,
null,
Map.of(
"confidence", 0.92,
"horizon_minutes", 10,
"timestamp", System.currentTimeMillis()
)
);
Example 2: EVENT_RESULT (Anomaly Detection)
AugmentationFunctionResult<Map<String, Object>> result = new AugmentationFunctionResult<>(
AugmentationFunctionResultType.EVENT_RESULT,
"temperature_anomaly_detected",
Map.of(
"anomaly", true,
"severity", "HIGH",
"temperature", 95.0,
"threshold", 50.0
),
null,
Map.of(
"detector_version", "1.2.3",
"detection_time", System.currentTimeMillis()
)
);
Example 3: RELATIONSHIP_RESULT (New Relationship Type)
AugmentationFunctionResult<Map<String, Object>> result = new AugmentationFunctionResult<>(
AugmentationFunctionResultType.RELATIONSHIP_RESULT,
"energySuppliedBy",
Map.of(
"description", "Indicates energy supply relationship",
"bidirectional", false
),
null,
Map.of(
"discovered_at", System.currentTimeMillis(),
"discovery_method", "network_topology_analysis"
)
);
Example 4: RELATIONSHIP_INSTANCE_RESULT (Concrete Connection)
AugmentationFunctionResult<String> result = new AugmentationFunctionResult<>(
AugmentationFunctionResultType.RELATIONSHIP_INSTANCE_RESULT,
"connectedTo",
"machine-002-dt-id",
null,
Map.of(
"discovered_at", System.currentTimeMillis(),
"confidence", 0.95,
"connection_type", "physical"
)
);
Example 5: GENERIC_RESULT (Custom Analytics)
AugmentationFunctionResult<Map<String, Object>> result = new AugmentationFunctionResult<>(
AugmentationFunctionResultType.GENERIC_RESULT,
"performance_analysis",
Map.of(
"efficiency", 0.78,
"uptime_percentage", 99.2,
"energy_consumption_kwh", 150.5,
"recommendation", "Schedule maintenance within 48 hours"
),
null,
Map.of(
"analysis_period_hours", 24,
"samples_analyzed", 1440
)
);
Key Features
- Multi-Result Support: Functions can return multiple results in a single execution via
List<AugmentationFunctionResult<?>> - Type Safety: Generic
<T>allows strongly-typed values while maintaining flexibility - Categorization: Five distinct result types enable structured processing based on DT component
- Batch Processing: The callback provides all results at once, enabling efficient batch operations (e.g., single state transaction)
- Extensibility:
metadatamap allows arbitrary additional context without schema changes - Traceability: Results include handler and function IDs, plus optional metadata for full provenance
- Model Autonomy: The Digital Twin Model retains full control over whether and how to apply results
Augmentation Function Error Handling
Augmentation functions can report errors to the Augmentation Manager and the Digital Twin Model through a
dedicated notification mechanism. Errors are encapsulated in AugmentationFunctionError objects and
categorized using AugmentationFunctionErrorType. Both StatelessAugmentationFunction and
StatefulAugmentationFunction expose a protected notifyError() method for this purpose.
AugmentationFunctionErrorType
AugmentationFunctionErrorType defines the severity levels of errors reported by augmentation functions.
public enum AugmentationFunctionErrorType {
INFO, // Informational messages, not necessarily problems
WARNING, // Non-blocking conditions that may require attention
ERROR, // Recoverable errors during function execution
CRITICAL // Critical failures that may compromise function operation
}
| Level | Description |
|---|---|
INFO | General informational messages |
WARNING | Non-blocking conditions that should be monitored |
ERROR | Recoverable errors encountered during execution |
CRITICAL | Severe failures that may compromise the function’s ability to operate |
AugmentationFunctionError
AugmentationFunctionError encapsulates all information about an error that occurred during the execution
of an augmentation function.
Structure
public class AugmentationFunctionError {
private final String errorId;
private final Long timestamp;
private String augmentationFunctionRequestId;
private final AugmentationFunctionErrorType errorType;
private final String message;
private HashMap<String, Object> metadata;
}
Fields
| Field | Type | Description |
|---|---|---|
errorId | String | Auto-generated UUID uniquely identifying this error instance |
timestamp | Long | Milliseconds since epoch when the error occurred |
augmentationFunctionRequestId | String | ID of the request being processed when the error occurred (set automatically by notifyError()) |
errorType | AugmentationFunctionErrorType | Severity level of the error |
message | String | Human-readable description of the error |
metadata | HashMap<String, Object> | Optional additional context (input parameters, state snapshot, etc.) |
Constructors
// Constructor with error type and message (timestamp = now, empty metadata)
public AugmentationFunctionError(AugmentationFunctionErrorType errorType, String message)
// Constructor with error type, message and explicit timestamp
public AugmentationFunctionError(AugmentationFunctionErrorType errorType, String message, Long timestamp)
// Full constructor with error type, message, timestamp and metadata
public AugmentationFunctionError(AugmentationFunctionErrorType errorType,
String message,
Long timestamp,
HashMap<String, Object> metadata)
Reporting Errors from Stateless Functions
Inside a StatelessAugmentationFunction, call notifyError() to forward an error to the handler.
The current request ID is attached automatically.
public class MyStatelessFunction extends StatelessAugmentationFunction {
@Override
protected List<AugmentationFunctionResult<?>> run(AugmentationFunctionRequest request)
throws AugmentationFunctionException {
try {
// ... computation ...
} catch (Exception e) {
// Report a non-fatal warning — execution continues
notifyError(new AugmentationFunctionError(
AugmentationFunctionErrorType.WARNING,
"Failed to retrieve sensor data: " + e.getMessage()
));
}
return Collections.emptyList();
}
}
Reporting Errors from Stateful Functions
Inside a StatefulAugmentationFunction, the same notifyError() method is available in start(),
stop(), onStateUpdate(), and onEventNotificationReceived().
public class MyStatefulFunction extends StatefulAugmentationFunction {
@Override
public void onStateUpdate(DigitalTwinState digitalTwinState)
throws AugmentationFunctionException {
try {
// ... stateful computation ...
} catch (Exception e) {
// Report a critical error with additional metadata
HashMap<String, Object> meta = new HashMap<>();
meta.put("state_snapshot", digitalTwinState.toString());
notifyError(new AugmentationFunctionError(
AugmentationFunctionErrorType.CRITICAL,
"State processing failed: " + e.getMessage(),
System.currentTimeMillis(),
meta
));
}
}
// ...
}
Augmentation Function Implementation
WLDT provides two abstract base classes for implementing augmentation functions: StatelessAugmentationFunction
and StatefulAugmentationFunction. Both classes define the structure and lifecycle methods that developers
must implement to create custom augmentation capabilities.
AugmentationFunction Base Class
All augmentation functions extend the abstract AugmentationFunction class, which defines the common fields and
metadata shared by both stateless and stateful functions.
Structure
public abstract class AugmentationFunction {
private String id;
private String name;
private String description;
private String version;
private AugmentationFunctionType type;
private AugmentationFunctionContextRequest contextRequest;
}
Fields
| Field | Type | Description |
|---|---|---|
id | String | Unique identifier for the function |
name | String | Human-readable name |
description | String | Description of what the function does |
version | String | Version string (e.g., "1.0.0") |
type | AugmentationFunctionType | Whether the function is STATELESS or STATEFUL (set automatically by subclass constructors) |
contextRequest | AugmentationFunctionContextRequest | Defines what data the function needs during execution (state, events, queries) |
Constructors
// Full constructor — used internally by subclass constructors
public AugmentationFunction(String id, String name, String description, String version,
AugmentationFunctionType type,
AugmentationFunctionContextRequest contextRequest)
// Minimal constructor — description and version default to null
public AugmentationFunction(String id, String name, AugmentationFunctionType type)
Developers never instantiate AugmentationFunction directly—they extend StatelessAugmentationFunction
or StatefulAugmentationFunction, which call super(...) with the correct type automatically.
AugmentationFunctionType
AugmentationFunctionType identifies whether a function is stateless (single-shot execution) or stateful
(continuous lifecycle with internal state).
public enum AugmentationFunctionType {
STATELESS, // Single-shot execution, no persistent internal state
STATEFUL // Continuous lifecycle, maintains internal state
}
This value is set automatically by StatelessAugmentationFunction and StatefulAugmentationFunction
constructors and should not be changed at runtime.
Stateless Augmentation Function
The StatelessAugmentationFunction class is designed for functions that perform independent computations without maintaining state between executions.
Base Class Structure
public abstract class StatelessAugmentationFunction extends AugmentationFunction {
// Default constructor — uses a default context request (observes state and events, no query)
protected StatelessAugmentationFunction(String id,
String name,
String description,
String version) {
super(id, name, description, version, AugmentationFunctionType.STATELESS, new AugmentationFunctionContextRequest());
}
// Constructor with custom context request — use when the function needs a specific
// AugmentationFunctionContextRequest (e.g. to include a storage QueryRequest or to
// disable state/event observation)
protected StatelessAugmentationFunction(String id,
String name,
String description,
String version,
AugmentationFunctionContextRequest contextRequest) {
super(id, name, description, version, AugmentationFunctionType.STATELESS, contextRequest);
}
/**
* Main execution method that must be implemented by concrete functions.
* Called each time the function is invoked.
*
* @param request The augmentation function request containing context (DT state, query results) and metadata
* @return List of augmentation function results
* @throws AugmentationFunctionException if execution fails
*/
protected abstract List<AugmentationFunctionResult<?>> run(AugmentationFunctionRequest request)
throws AugmentationFunctionException;
}
Key Characteristics
- Single Method: Only
run()needs to be implemented - No Lifecycle: No
start()orstop()methods required - Request Provided: Receives
AugmentationFunctionRequestcontaining theAugmentationFunctionContext(current DT state + optional query results) on each invocation - Immediate Results: Returns results synchronously via
List<AugmentationFunctionResult<?>> - Custom Context: Use the 5-arg constructor (passing an
AugmentationFunctionContextRequest) when the function needs a storage query or must disable state/event observation
Stateful Augmentation Function
The StatefulAugmentationFunction class is designed for functions that maintain internal state, run continuously, and can react to DT state changes or events.
Base Class Structure
public abstract class StatefulAugmentationFunction extends AugmentationFunction {
// Default constructor — uses a default context request (observes state and events, no query)
protected StatefulAugmentationFunction(String id,
String name,
String description,
String version) {
super(id, name, description, version, AugmentationFunctionType.STATEFUL, new AugmentationFunctionContextRequest());
}
// Constructor with custom context request — use when the function needs a specific
// AugmentationFunctionContextRequest (e.g. to include a storage QueryRequest or to
// disable state/event observation)
protected StatefulAugmentationFunction(String id,
String name,
String description,
String version,
AugmentationFunctionContextRequest contextRequest) {
super(id, name, description, version, AugmentationFunctionType.STATEFUL, contextRequest);
}
/**
* Called when the function is started. Initialize internal state and resources here.
*
* @param request The augmentation function request containing the initial context
* @throws AugmentationFunctionException if initialization fails
*/
protected abstract void start(AugmentationFunctionRequest request)
throws AugmentationFunctionException;
/**
* Called when the function is stopped. Clean up resources here.
*
* @param request The augmentation function request containing the final context
* @throws AugmentationFunctionException if cleanup fails
*/
protected abstract void stop(AugmentationFunctionRequest request)
throws AugmentationFunctionException;
/**
* Called automatically when the Digital Twin state is updated.
*
* @param digitalTwinState The new Digital Twin state
* @throws AugmentationFunctionException if processing fails
*/
public abstract void onStateUpdate(DigitalTwinState digitalTwinState)
throws AugmentationFunctionException;
/**
* Called automatically when a Digital Twin event is notified.
*
* @param digitalTwinStateEventNotification The event notification
* @throws AugmentationFunctionException if processing fails
*/
public abstract void onEventNotificationReceived(DigitalTwinStateEventNotification<?> digitalTwinStateEventNotification)
throws AugmentationFunctionException;
/**
* Called when a refreshed query result becomes available from the DT storage.
* Invoked only after the function has explicitly requested a refresh via refreshQueryResult().
* Override this method only when using the polling pattern; the default implementation is a no-op.
*
* @param queryRequest The query request whose result was refreshed
* @param queryResult The new query result
* @throws AugmentationFunctionException if processing fails
*/
public void onQueryResultRefresh(QueryRequest queryRequest, QueryResult<?> queryResult)
throws AugmentationFunctionException {
// default no-op — override when using the polling pattern
}
/**
* Request a refresh of the query result from the DT storage.
* Uses the QueryRequest defined in AugmentationFunctionContextRequest.
* The refreshed result is delivered asynchronously via onQueryResultRefresh().
* Provided by the framework — call this method from your implementation, do not override it.
*/
protected final void refreshQueryResult() { /* provided by the framework */ }
/**
* Request a refresh of the query result using a custom QueryRequest.
* The refreshed result is delivered asynchronously via onQueryResultRefresh().
* Provided by the framework — call this method from your implementation, do not override it.
*
* @param queryRequest The custom query request to execute
*/
protected final void refreshQueryResult(QueryRequest queryRequest) { /* provided by the framework */ }
/**
* Notify results asynchronously to the Augmentation Manager.
* Call this method whenever the function produces results.
* Provided by the framework — call this method from your implementation, do not override it.
*
* @param results List of augmentation function results to publish
*/
protected final void notifyResult(List<AugmentationFunctionResult<?>> results) { /* provided by the framework */ }
/**
* Notify an error to the Augmentation Manager.
* The current request ID is attached automatically.
* Provided by the framework — call this method from your implementation, do not override it.
*
* @param augmentationFunctionError The error to report
*/
protected final void notifyError(AugmentationFunctionError augmentationFunctionError) { /* provided by the framework */ }
}
Key Characteristics
- Lifecycle Management: Implements
start()andstop()for initialization and cleanup - Push Notifications: Receives automatic callbacks via
onStateUpdate()andonEventNotificationReceived() - Polling Support: Override
onQueryResultRefresh()only when using the polling pattern; it has a default no-op implementation and does not need to be overridden in push-mode or timer-based functions - Asynchronous Results: Produces results by calling
notifyResult()at any time, not necessarily synchronized with notifications - Internal State: Can maintain history, timers, or any internal data structures
- Framework-provided methods:
notifyResult(),notifyError(),refreshQueryResult()are concrete methods provided by the framework — call them from your implementation, do not override them
Implementation Examples
Example 1: Simple Stateless Function (Random Number Generator)
A basic stateless function that generates a random number on each invocation:
public class RandomNumberAugmentationFunction extends StatelessAugmentationFunction {
public static final String FUNCTION_ID = "random-number-augmentation-function";
public RandomNumberAugmentationFunction() {
super(FUNCTION_ID,
"Random Number Augmentation Function",
"This augmentation function generates a random number between 0 and 100.",
"1.0.0");
}
@Override
public List<AugmentationFunctionResult<?>> run(AugmentationFunctionRequest request)
throws AugmentationFunctionException {
// Generate a random number between 0 and 1
double randomNumber = Math.random();
// Create a generic result with the random number
AugmentationFunctionResult<Double> result = new AugmentationFunctionResult<>(
AugmentationFunctionResultType.GENERIC_RESULT,
"randomNumber",
randomNumber,
null,
null
);
return Collections.singletonList(result);
}
}
Use Case: Generate random data for testing or simulation purposes on-demand.
Example 2: Multi-Result Stateless Function (State Component Generator)
A stateless function that produces multiple results of different types in a single execution:
public class RandomStateResultAugmentationFunction extends StatelessAugmentationFunction {
public static final String FUNCTION_ID = "random-state-result-function";
public static final int RANDOM_STRING_LENGTH = 10;
public RandomStateResultAugmentationFunction() {
super(FUNCTION_ID,
"Random State Result Augmentation Function",
"Generates multiple state components with random values",
"1.0.0");
}
@Override
public List<AugmentationFunctionResult<?>> run(AugmentationFunctionRequest request)
throws AugmentationFunctionException {
List<AugmentationFunctionResult<?>> results = new ArrayList<>();
// Property Result: Random string property
results.add(new AugmentationFunctionResult<>(
AugmentationFunctionResultType.PROPERTY_RESULT,
"randomStringProperty",
generateRandomString(RANDOM_STRING_LENGTH),
null,
null
));
// Event Result: Random number event
results.add(new AugmentationFunctionResult<>(
AugmentationFunctionResultType.EVENT_RESULT,
"randomNumberEvent",
Math.random(),
null,
null
));
// Relationship Result: New relationship type
results.add(new AugmentationFunctionResult<>(
AugmentationFunctionResultType.RELATIONSHIP_RESULT,
"randomStringRelationship",
generateRandomString(RANDOM_STRING_LENGTH),
null,
null
));
// Relationship Instance Result: Concrete relationship
results.add(new AugmentationFunctionResult<>(
AugmentationFunctionResultType.RELATIONSHIP_INSTANCE_RESULT,
"randomStringRelationshipInstance",
generateRandomString(RANDOM_STRING_LENGTH),
null,
null
));
return results;
}
private static String generateRandomString(int length) {
String characters = "ABCDEFGHIJKLMNOPQRSTUVWXYZabcdefghijklmnopqrstuvwxyz0123456789";
StringBuilder randomString = new StringBuilder();
for (int i = 0; i < length; i++) {
int index = (int) (Math.random() * characters.length());
randomString.append(characters.charAt(index));
}
return randomString.toString();
}
}
Use Case: Demonstrate how a single augmentation function can suggest multiple changes across different DT state components simultaneously.
Example 3: Periodic Stateful Function (Timer-Based)
A stateful function that generates results periodically using an internal timer (polling mode):
public class StatefulPeriodicRandomNumberAugmentationFunction extends StatefulAugmentationFunction {
private static final long AUGMENTATION_FUNCTION_TIME_MS = 1000;
public static final String FUNCTION_ID = "periodic-random-number-augmentation-function";
private Timer timer;
private TimerTask timerTask;
public StatefulPeriodicRandomNumberAugmentationFunction() {
super(FUNCTION_ID,
"Periodic Random Number Augmentation Function",
"Generates random numbers periodically",
"1.0.0");
}
@Override
public void start(AugmentationFunctionRequest request) throws AugmentationFunctionException {
try {
logger.info("Starting periodic function with period {} ms", AUGMENTATION_FUNCTION_TIME_MS);
createTimerTask(0, AUGMENTATION_FUNCTION_TIME_MS);
} catch (Exception e) {
throw new AugmentationFunctionException("Error starting function: " + e.getMessage());
}
}
@Override
public void stop(AugmentationFunctionRequest request) throws AugmentationFunctionException {
try {
logger.info("Stopping periodic function");
stopTimerTask();
} catch (Exception e) {
throw new AugmentationFunctionException("Error stopping function: " + e.getMessage());
}
}
private void createTimerTask(long initialDelayMs, long periodMs) {
stopTimerTask(); // Ensure no existing timer
this.timerTask = new TimerTask() {
@Override
public void run() {
// Generate random number
double randomNumber = Math.random();
AugmentationFunctionResult<Double> result = new AugmentationFunctionResult<>(
AugmentationFunctionResultType.GENERIC_RESULT,
"randomNumber",
randomNumber,
null,
null
);
// Notify result asynchronously
notifyResult(Collections.singletonList(result));
}
};
this.timer = new Timer(true);
this.timer.scheduleAtFixedRate(this.timerTask, initialDelayMs, periodMs);
}
private void stopTimerTask() {
if (this.timerTask != null) {
this.timerTask.cancel();
this.timerTask = null;
}
if (this.timer != null) {
this.timer.cancel();
this.timer.purge();
this.timer = null;
}
}
@Override
public void onStateUpdate(DigitalTwinState digitalTwinState) {
logger.debug("Received state update: {}", digitalTwinState);
// No action needed - timer handles result generation
}
@Override
public void onEventNotificationReceived(DigitalTwinStateEventNotification<?> notification) {
logger.debug("Received event notification: {}", notification);
// No action needed - timer handles result generation
}
// onQueryResultRefresh is not needed in pure timer mode;
// the default no-op implementation from StatefulAugmentationFunction is inherited.
}
Use Case: Continuous monitoring or periodic forecasting where results are generated at fixed intervals regardless of DT state changes.
Example 4: State-Driven Stateful Function (Push Mode with History)
A stateful function that reacts to state changes and maintains internal history for computing aggregated results:
public class StatefulStateDrivenRandomNumberAugmentationFunction extends StatefulAugmentationFunction {
public static final String FUNCTION_ID = "state-driven-random-number-augmentation-function";
private List<AugmentationFunctionResult<?>> lastResultList;
public StatefulStateDrivenRandomNumberAugmentationFunction() {
super(FUNCTION_ID,
"State-Driven Random Number Augmentation Function",
"Generates random numbers on state changes and computes running average",
"1.0.0");
this.lastResultList = new ArrayList<>();
}
@Override
public void start(AugmentationFunctionRequest request) throws AugmentationFunctionException {
try {
logger.info("Starting state-driven augmentation function");
// Initialize internal state if needed
} catch (Exception e) {
throw new AugmentationFunctionException("Error starting function: " + e.getMessage());
}
}
@Override
public void stop(AugmentationFunctionRequest request) throws AugmentationFunctionException {
try {
logger.info("Stopping state-driven augmentation function");
// Cleanup resources
} catch (Exception e) {
throw new AugmentationFunctionException("Error stopping function: " + e.getMessage());
}
}
@Override
public void onStateUpdate(DigitalTwinState digitalTwinState) throws AugmentationFunctionException {
try {
logger.debug("Received state update: {}", digitalTwinState);
// Generate new random number in response to state change
double randomNumber = Math.random();
AugmentationFunctionResult<Double> result = new AugmentationFunctionResult<>(
AugmentationFunctionResultType.GENERIC_RESULT,
"randomNumber",
randomNumber,
null,
null
);
// Add to internal history (stateful behavior)
this.lastResultList.add(result);
// Compute average from history
double averageRandomNumber = this.lastResultList.stream()
.filter(r -> r.getType() == AugmentationFunctionResultType.GENERIC_RESULT)
.mapToDouble(r -> (Double) r.getValue())
.average()
.orElse(0.0);
// Create aggregated result
AugmentationFunctionResult<Double> averageResult = new AugmentationFunctionResult<>(
AugmentationFunctionResultType.GENERIC_RESULT,
"averageRandomNumber",
averageRandomNumber,
null,
null
);
// Notify both results asynchronously
this.notifyResult(Arrays.asList(result, averageResult));
} catch (Exception e) {
throw new AugmentationFunctionException("Error processing state update: " + e.getMessage());
}
}
@Override
public void onEventNotificationReceived(DigitalTwinStateEventNotification<?> notification) {
logger.debug("Received event notification: {}", notification);
// Could react to specific events if needed
}
// onQueryResultRefresh is not needed in pure push mode;
// the default no-op implementation from StatefulAugmentationFunction is inherited.
}
Use Case: Real-time analytics that compute running statistics (averages, trends) based on each state update, demonstrating both state-driven execution and internal state management.
Key Implementation Patterns
Stateless Pattern
- Constructor: Initialize function metadata (id, name, description, version)
- run(): Implement computation logic and return results immediately
- No State: Avoid instance variables that persist across invocations
Stateful Polling Pattern
- Constructor: Initialize function metadata
- start(): Initialize internal state and start timer/thread
- stop(): Cancel timers and cleanup resources
- Timer/Thread: Generate results periodically using
notifyResult() - Callbacks: Optionally react to state/event notifications if needed
Stateful Push Pattern
- Constructor: Initialize function metadata and internal state structures
- start(): Initialize any resources needed
- stop(): Cleanup resources
- onStateUpdate(): React to state changes, compute results, call
notifyResult() - onEventNotificationReceived(): React to events if relevant
WLDT Event Bus Integration
The augmentation framework relies on the WLDT Event Bus for internal communication between
the Digital Twin Model, the Augmentation Manager, and the Augmentation Function Handlers.
Developers extending or monitoring the system should be aware of these event types.
All augmentation events extend the generic WldtEvent<T> class.
Event Summary
| Event Class | Payload | Direction | Description |
|---|---|---|---|
AugmentationFunctionRegistrationWldtEvent | AugmentationFunction | Handler → DTM | Published when a new function is registered in a handler |
AugmentationFunctionUnRegistrationWldtEvent | AugmentationFunction | Handler → DTM | Published when a function is unregistered from a handler |
AugmentationFunctionExecuteWldtEvent | AugmentationFunctionRequest | DTM → Handler | Triggers the execution of a stateless function |
AugmentationFunctionStartWldtEvent | AugmentationFunctionRequest | DTM → Handler | Triggers the start of a stateful function |
AugmentationFunctionStopWldtEvent | AugmentationFunctionRequest | DTM → Handler | Triggers the stop of a stateful function |
AugmentationFunctionResultWldtEvent | List<AugmentationFunctionResult<?>> | Handler → DTM | Carries results produced by a function execution |
AugmentationFunctionErrorWldtEvent | AugmentationFunctionError | Handler → DTM | Carries error notifications from a function execution |
Key Event Classes
AugmentationFunctionRegistrationWldtEvent
Published on the Event Bus when a new augmentation function is registered in a handler. The Digital Twin Model subscribes to this event to maintain an up-to-date registry of available functions (see Registration & Discovery).
public class AugmentationFunctionRegistrationWldtEvent extends WldtEvent<AugmentationFunction> {
private String augmentationHandlerId;
}
AugmentationFunctionUnRegistrationWldtEvent
Published when an augmentation function is removed from a handler at runtime.
public class AugmentationFunctionUnRegistrationWldtEvent extends WldtEvent<AugmentationFunction> {
private String augmentationHandlerId;
}
AugmentationFunctionExecuteWldtEvent
Sent by the Digital Twin Model to trigger a stateless function execution.
The payload is an AugmentationFunctionRequest with type EXECUTE.
public class AugmentationFunctionExecuteWldtEvent extends WldtEvent<AugmentationFunctionRequest> {
private String augmentationFunctionId;
private String augmentationHandlerId;
}
AugmentationFunctionStartWldtEvent / AugmentationFunctionStopWldtEvent
Sent by the Digital Twin Model to start or stop a stateful function.
The payload is an AugmentationFunctionRequest with type START or STOP respectively.
public class AugmentationFunctionStartWldtEvent extends WldtEvent<AugmentationFunctionRequest> {
private String augmentationFunctionId;
private String augmentationHandlerId;
}
public class AugmentationFunctionStopWldtEvent extends WldtEvent<AugmentationFunctionRequest> {
private String augmentationFunctionId;
private String augmentationHandlerId;
}
AugmentationFunctionResultWldtEvent
Published by a handler when an augmentation function (stateless or stateful) produces results.
The Digital Twin Model subscribes to this event to receive and process augmentation outputs
via the onAugmentationFunctionResultEvent() callback.
public class AugmentationFunctionResultWldtEvent
extends WldtEvent<List<AugmentationFunctionResult<?>>> {
private String augmentationFunctionId;
private String augmentationHandlerId;
}
AugmentationFunctionErrorWldtEvent
Published by a handler when an augmentation function reports an error via notifyError().
public class AugmentationFunctionErrorWldtEvent extends WldtEvent<AugmentationFunctionError> {
private String augmentationFunctionId;
private String augmentationHandlerId;
}
Note: These event classes are used internally by the WLDT framework. Developers typically do not instantiate them directly—invocations of
executeAugmentationFunction(),startAugmentationFunction(), andstopAugmentationFunction()in the Digital Twin Model automatically create and publish the corresponding events.